挖掘机如何保养详细
的有关信息介绍如下:(1)挖掘机的维护保养级别与项目
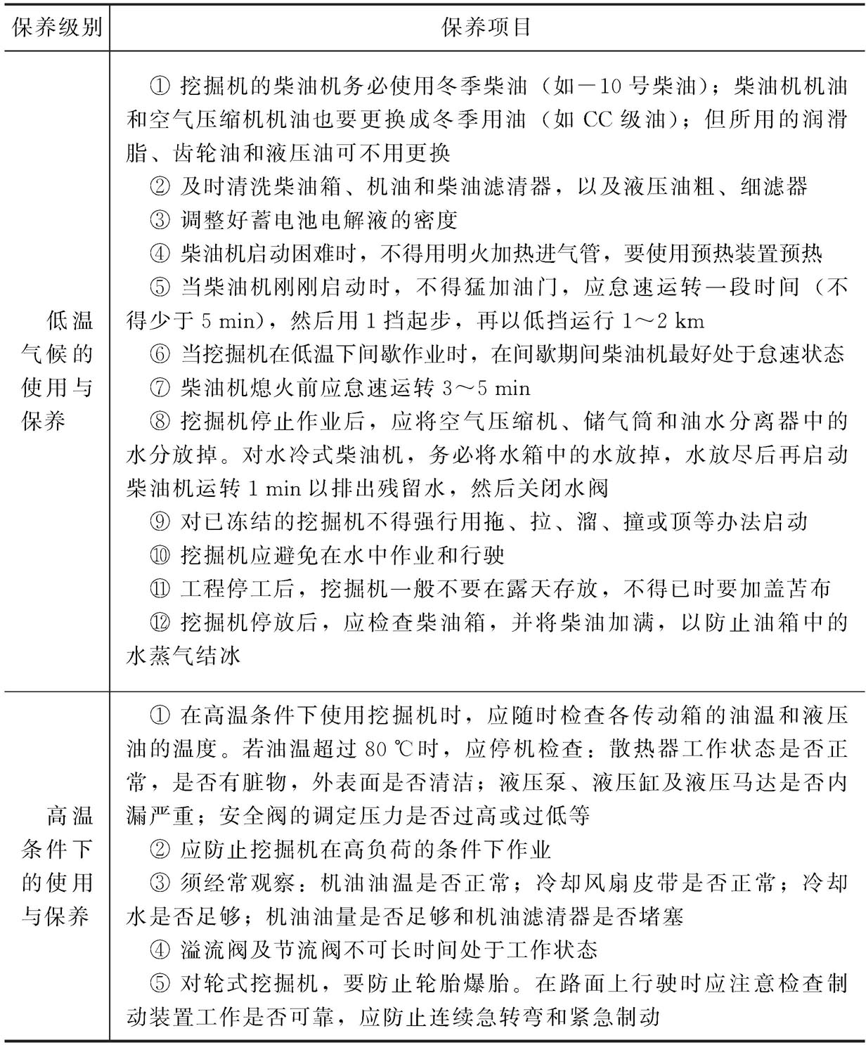
挖掘机的保养级别包括每班(每日)保养、一级保养(每工作100h进行)、二级保养(每工作400h进行)和三级保养(每工作1200h进行)4个级别。除此之外还有特殊保养,如磨合期保养、季节保养、长期不使用保养等。挖掘机的保养级别及保养项目见表2-1。

表2-1 挖掘机的保养级别及保养项目
表2-1 挖掘机的保养级别及保养项目(续)-1

表2-1 挖掘机的保养级别及保养项目(续)-2
(2)滤油器的保养
①滤油器是十分重要的元件,它可在油路和气路中阻止杂质进入重要装置,从而减少故障的发生。应根据要求定期更换滤油器。在恶劣的条件下使用挖掘机时,应根据所用柴油(含硫量)的质量,缩短更换周期。
②切勿清洗滤油器(圆柱形)并再次使用。应该更换新的滤油器。
③更换旧滤油器时,应该检查是否有金属颗粒、橡胶碎渣等吸附在旧滤芯上。如果发现有金属或橡胶颗粒等,应请专业人员进一步检查处理。
④在使用滤油器之前,切勿过早地将包装盒打开。
(3)电器设备的保养
①如果电线受潮或绝缘层损坏,则电气系统会漏电,并可能导致机器误动作或造成其他事故。
②检查风扇皮带的张紧度、损坏程度和磨损情况,检查蓄电池电解液液位。
③不得拆卸或分解安装在机器上的任何电气元件。
④不得安装不符合要求的伪劣电气元件。
⑤当清洗机器或在雨天作业时,不要使电气系统沾水。
⑥在海滩工作时,应仔细清洁电气系统,以防腐蚀。
⑦当安装冷风机或其他电器设备时,应将其连接在独立的电源接头上。所选的电源绝不可连接在熔断器、启动开关或蓄电池继电器上。
(4)液压系统的保养
在作业中和作业刚结束时,液压油温度仍然很高。因此,检查和保养液压系统时要特别小心。
①将机器置于水平地面上,铲斗降至地面,然后释放液压管路压力。
②让发动机熄火,等油温下降之后再进行维护保养。即使油温下降了,系统内部仍存有压力,当检查和保养液压回路时,为释放系统内部压力,应从液压油箱中排出空气。
③定期检查液压油油位,更换滤油器,加注液压油。
④在拆卸高压软管后,应检查O形圈或密封垫是否损坏。如损坏,应更换。
⑤在清洗或更换液压油滤油器滤芯和滤网之后,或拆卸液压管道之后,应排出油路中的空气。
⑥蓄能器内有高压氮气,使用不正确是相当危险的,一定要严格遵照规定使用。



