我国允许使用的食品添加剂有几种
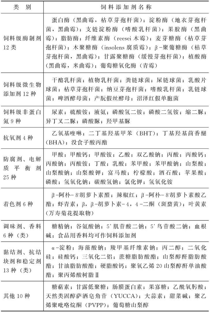
的有关信息介绍如下:我国政府为了加强对饲料添加剂的管理,农业部于1999年7月26日公布了我国《允许使用的饲料添加剂品种目录》(农业部公告第105号)。该目录共收录了允许使用的饲料添加剂12大类173种,包括饲料级氨基酸7种,饲料级维生素26种,饲料级矿物质、微量元素43种,饲料级酶制剂12种,饲料级微生物添加剂12种,饲料级非蛋白氮9种,抗氧化剂4种,防腐剂、电解质平衡剂25种,着色剂6种,调味剂、香料6种(类),黏结剂、抗结块剂和稳定剂13种(类),其他类10种,见表24所示。

表24 我国允许使用的饲料添加剂品种目录类 别 饲料添加剂名称饲料级氨基酸7种 L-赖氨酸盐酸盐;DL-羟基蛋氨酸;DL-羟基蛋氨酸钙;N-羟甲基蛋氨酸;L-色氨酸;L-苏氨酸饲料级维生素26种 β-胡萝卜素;维生素A;维生素A乙酸酯;维生素A棕榈酸酯;维生素D3;维生素E;维生素E乙酸酯;维生素K3(亚硫酸氢钠甲萘醌);二甲基嘧啶醇亚硫酸甲萘醌;维生素B1(盐酸硫胺);维生素B1(硝酸硫胺);维生素B2(核黄素);维生素B6;烟酸;烟酰胺;D-泛酸钙;DL-泛酸钙;叶酸;维生素B12(氰钴胺);维生素C(L-抗坏血酸);L-抗坏血酸钙;L-抗坏血酸-2-膦酸酯;D-生物素;氯化胆碱;L-肉碱盐酸盐;肌醇饲料级矿物质、微量元素43种 硫酸钠;氯化钠;磷酸二氢钠;磷酸氢二钠;磷酸二氢钾;磷酸氢二钾;碳酸钙;氯化钙;磷酸氢钙;磷酸二氢钙;磷酸三钙;乳酸钙;七水硫酸镁;一水硫酸镁;氧化镁;氯化镁;七水硫酸亚铁;一水硫酸亚铁;三水乳酸亚铁;六水柠檬酸亚铁;富马酸亚铁;甘氨酸铁;蛋氨酸铁;五水硫酸铜;一水硫酸铜;蛋氨酸铜;七水硫酸锌;一水硫酸锌;无水硫酸锌;氨化锌;蛋氨酸锌;一水硫酸锰;氯化锰;碘化钾;碘酸钾;碘酸钙;六水氯化钴;一水氯化钴;亚硒酸钠;酵母铜;酵母铁;酵母锰;酵母硒

表24 我国允许使用的饲料添加剂品种目录(续)-1类 别 饲料添加剂名称饲料级酶制剂12类 蛋白酶(黑曲霉,枯草芽孢杆菌);淀粉酶(地衣芽孢杆菌,黑曲霉);支链淀粉酶(嗜酸乳杆菌);果胶酶(黑曲霉);脂肪酶;纤维素酶(reesei木霉);麦芽糖酶(枯草芽孢杆菌);木聚糖酶(insolens腐质霉);β-聚葡糖酶(枯草芽孢杆菌,黑曲霉);甘露聚糖酶(缓慢芽孢杆菌);植酸酶(黑曲霉,米曲霉);葡萄糖氧化酶(青霉)饲料级微生物添加剂12种 干酪乳杆菌;植物乳杆菌;粪链球菌;屎链球菌;乳酸片球菌;枯草芽孢杆菌;纳豆芽孢杆菌;嗜酸乳杆菌;乳链球菌;啤酒酵母菌;产朊假丝酵母;沼泽红假单胞菌饲料级非蛋白氮9种 尿素;硫酸铵;液氨;磷酸氢二铵;磷酸二氢铵;缩二脲;异丁叉二脲;磷酸脲;羟甲基脲抗氧剂4种 乙氧基喹啉;二丁基羟基甲苯(BHT);丁基羟基茴香醚(BHA);没食子酸丙酯防腐剂、电解质平衡剂25种 甲酸;甲酸钙;甲酸铵;乙酸;双乙酸钠;丙酸;丙酸钙;丙酸钠;丙酸铵;丁酸;乳酸;苯甲酸;苯甲酸钠;山梨酸;山梨酸钠;山梨酸钾;富马酸;柠檬酸;酒石酸;苹果酸;磷酸;氢氧化钠;碳酸氢钠;氯化钾;氢氧化铵着色剂6种 β-阿朴-8'胡萝卜素醛;辣椒红;β-阿朴-8'胡萝卜素酸乙酯;虾青素;β,β-胡萝卜素-4,4-二酮(斑蝥黄);叶黄素(万寿菊花提取物)调味剂、香料6种(类) 糖精钠;谷氨酸钠;5'肌苷酸二钠;5'鸟苷酸二钠;血根碱;食品用香料均可作饲料添加剂黏结剂、抗结块剂和稳定剂13种(类) α-淀粉;海藻酸钠;羧甲基纤维素钠;丙二醇;二氧化硅;硅酸钙;三氧化二铝;蔗糖脂肪酸酯;山梨醇酐脂肪酸酯;甘油脂肪酸酯;硬脂酸钙;聚氧乙烯20山梨醇酐单油酸酯;聚丙烯酸树脂Ⅱ其他10种 糖萜素;甘露低聚糖;肠膜蛋白素;果寡糖;乙酰氧肟酸;天然类固醇萨洒皂角苷(YUCCA);大蒜素;甜菜碱;聚乙烯聚吡咯烷酮(PVPP);葡萄糖山梨醇



