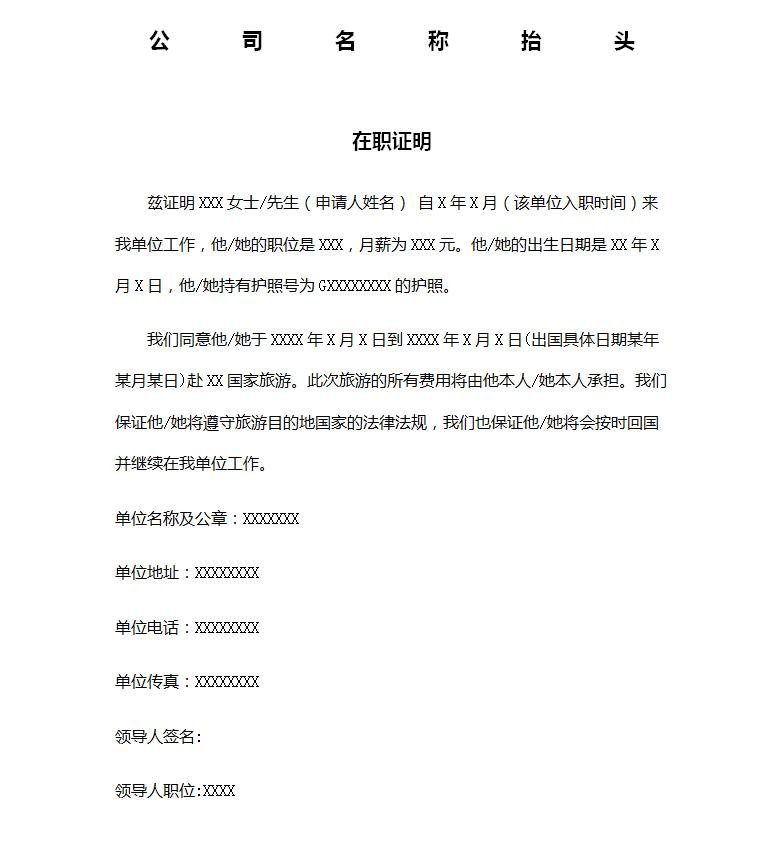
您的位置首页百科问答 办签证用的在职证明怎么写? Simone 发布于 2026-03-26 18:49:10 831 阅读 办签证用的在职证明怎么写?的有关信息介绍如下:在职证明要包括:申请人的姓名,出生日期,入职时间,月薪,护照号码,职位,以及旅游时间和费用的支付者,这些都是签证要求的。在职证明模板,申请人可以参考下图: